○日置市廃棄物の処理及び清掃に関する条例施行規則
平成17年5月1日
規則第118号
(趣旨)
第1条 この規則は、日置市廃棄物の処理及び清掃に関する条例(平成17年日置市条例第140号。以下「条例」という。)の施行に関し必要な事項を定めるものとする。
(定義)
第2条 この規則において使用する用語は、条例において使用する用語の例による。
(多量の一般廃棄物の範囲)
第3条 廃棄物の処理及び清掃に関する法律(昭和45年法律第137号。以下「法」という。)第6条の2第5項の多量の一般廃棄物とは、1日の平均排出量が50キログラム以上の一般廃棄物とする。
(ごみの種別)
第4条 条例第5条第2項の種別は、次のとおりとする。
(1) 燃やせるごみ
(2) 燃やせないごみ
(3) 資源ごみ
(4) 有害ごみ
(一般廃棄物の収集、運搬及び処分の基準)
第5条 条例第13条第3項の規定により規則で定める一般廃棄物の収集、運搬及び処分の基準は、廃棄物の処理及び清掃に関する法律施行令(昭和46年政令第300号。以下「令」という。)第3条各号及び第4条の2各号に掲げる基準によるものとする。
(排出禁止物の特例)
第6条 条例第16条第1項各号に掲げる排出禁止物のうち、次に掲げる処理を行っている場合は、排出禁止物に該当しないものとみなして、ごみステーションへ排出することができる。
(1) ガラスの破片等収集作業に危険を伴うものについては、十分に危険防止の梱包を行い、「危険物」と表示していること。
(2) 塗料、接着剤等については、固形状になるまで乾燥等の措置を講じていること。
(3) 著しく悪臭を発する物については、密封、脱臭等の措置を講じていること。
(ごみステーション)
第7条 条例第18条第4項のごみステーションの管理者(以下「管理者」という。)は、自治会長、自治会等の役員その他当該ごみステーションを適切に管理し、利用者に対し指導できる者でなければならない。
2 新たにごみステーションの指定を受けようとするときは、管理者を定め、ごみステーション指定申請書(様式第1号)に当該指定に係るごみステーションの付近見取図及び構造図を添えて市長に提出しなければならない。
4 管理者は、ごみステーションの指定場所を変更しようとするときは、ごみステーション指定場所変更申請書(様式第3号)に当該変更に係るごみステーションの付近見取図及び構造図を添えて市長に提出しなければならない。
6 管理者は、ごみステーションを廃止しようとするときは、ごみステーション廃止届(様式第4号)を市長に提出しなければならない。
(収集又は運搬の禁止命令)
第8条 条例第18条の2第2項の規定による命令は、収集・運搬禁止命令書(様式第5号)により行うものとする。
(事業系一般廃棄物の受入基準)
第9条 条例第21条第1項の規則で定める受入基準は、次のとおりとする。
(1) 市の区域内において発生した事業系一般廃棄物であって、次のいずれにも該当しないものであること。
ア 有害性のある物
イ 特別管理一般廃棄物
ウ 引火性のある物
エ 液状の物
オ 粉末状又はか粒状で飛散するおそれのある物
カ 焼却施設にあっては、焼却に適さない物
キ 埋立処分場にあっては、著しく悪臭又は刺激臭を発する物
(2) 事業系一般廃棄物の運搬に当たって、事業者が令第3条第1号に掲げる一般廃棄物の収集又は運搬に関する基準のうち、運搬に関する基準を遵守していること。
(3) 前2号に掲げるもののほか、市の処理施設の適正な管理運営のために市長が別に定める基準
(1) 市が指定する施設に自ら搬入する場合 廃棄物の種類にかかわらず、10kg(10kg未満のとき又は10kg未満の端数があるときは、10kgとする。次号において同じ。)につき100円
(2) 依頼により市が戸別に粗大ごみを収集する場合 基本料金1,000円に、10kgにつき100円を加算した額
2 既納の手数料は、還付しない。ただし、市長が特別の理由があると認めるときは、この限りでない。
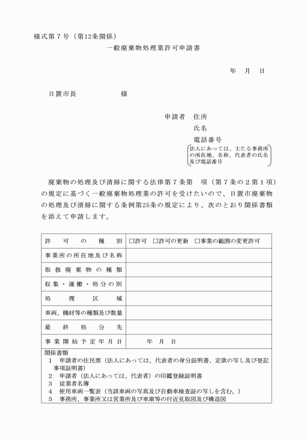
(一般廃棄物処理業の許可申請)
第12条 法第7条第1項、第2項、第6項若しくは第7項又は法第7条の2第1項の規定により一般廃棄物処理業の許可若しくは許可の更新又は事業の範囲の変更許可を受けようとする者は、一般廃棄物処理業許可申請書(様式第7号)に、次に掲げる書類を添えて市長に提出しなければならない。
(1) 申請者の住民票(法人にあっては、代表者の身分証明書、定款の写し及び登記事項証明書)
(2) 申請者(法人にあっては、代表者)の印鑑登録証明書
(3) 従業者名簿
(4) 使用車両一覧表(当該車両の写真及び自動車検査証の写しを含む。)
(5) 事務所、事業所又は営業所及び車庫等の付近見取図及び構造図
(6) 前各号に掲げるもののほか、市長が必要と認める書類
2 許可証は、他人に譲渡し、又は転貸してはならない。
2 前項の規定にかかわらず、市長は、特に必要があると認めるときは、一般廃棄物処理業者の許可に係る区域、期間その他の許可条件を変更することができる。
(許可証の再交付)
第15条 一般廃棄物処理業者は、許可証を破損し、汚損し、又は亡失したときは、一般廃棄物処理業許可証再交付申請書(様式第11号)により許可証の再交付を申請することができる。この場合において、当該申請書に当該破損又は汚損した許可証を添えなければならない。
2 一般廃棄物処理業者は、前項の規定により亡失に係る許可証の再交付を受けた後、当該亡失した許可証を発見したときは、直ちに発見した許可証を市長に返還しなければならない。
3 第13条第1項の規定は、許可証の再交付について準用する。
(事業の休止及び廃止)
第16条 一般廃棄物処理業者は、その事業を休止し、又は廃止したときは、当該休止又は廃止の日から10日以内に一般廃棄物処理業休止(廃止)届(様式第12号)に許可証を添えて市長に提出しなければならない。
(1) 許可証の有効期間が満了したとき。
(2) 法第7条の3の規定によりその事業の全部若しくは一部の停止を命ぜられ、又は法第7条の4の規定によりその許可を取り消されたとき。
(3) 合併し、又は解散したとき。
(その他)
第18条 この規則に定めるもののほか必要な事項は、市長が別に定める。
附則
(施行期日)
1 この規則は、平成17年5月1日から施行する。
附則(平成19年3月30日規則第9号)
この規則は、平成19年4月1日から施行する。
附則(平成21年7月1日規則第39号)
この規則は、平成21年7月1日から施行する。
附則(平成24年2月2日規則第2号)
(施行期日)
1 この規則は、平成24年4月1日から施行する。
(経過措置)
2 この規則の施行の日の前日までに、この規則による改正前の日置市廃棄物の処理及び清掃に関する条例施行規則の規定によってした処分、手続その他の行為は、この規則による改正後の日置市廃棄物の処理及び清掃に関する条例施行規則の相当規定によってした処分、手続その他の行為とみなす。
附則(平成28年3月31日規則第14号)抄
(施行期日)
1 この規則は、平成28年4月1日から施行する。
附則(令和7年8月1日規則第16号)
この規則は、令和7年10月1日から施行する。












